首页
部门概况
规章制度
上级政策
校内制度
通知公告
信息公开
相关链接
鄂尔多斯市住房公积金管理中心
自然人电子税务局
国家税务总局全国增值税发票查验平台
首页
部门概况
规章制度
通知公告
信息公开
相关链接
您目前的位置:
首页
» 信息公开
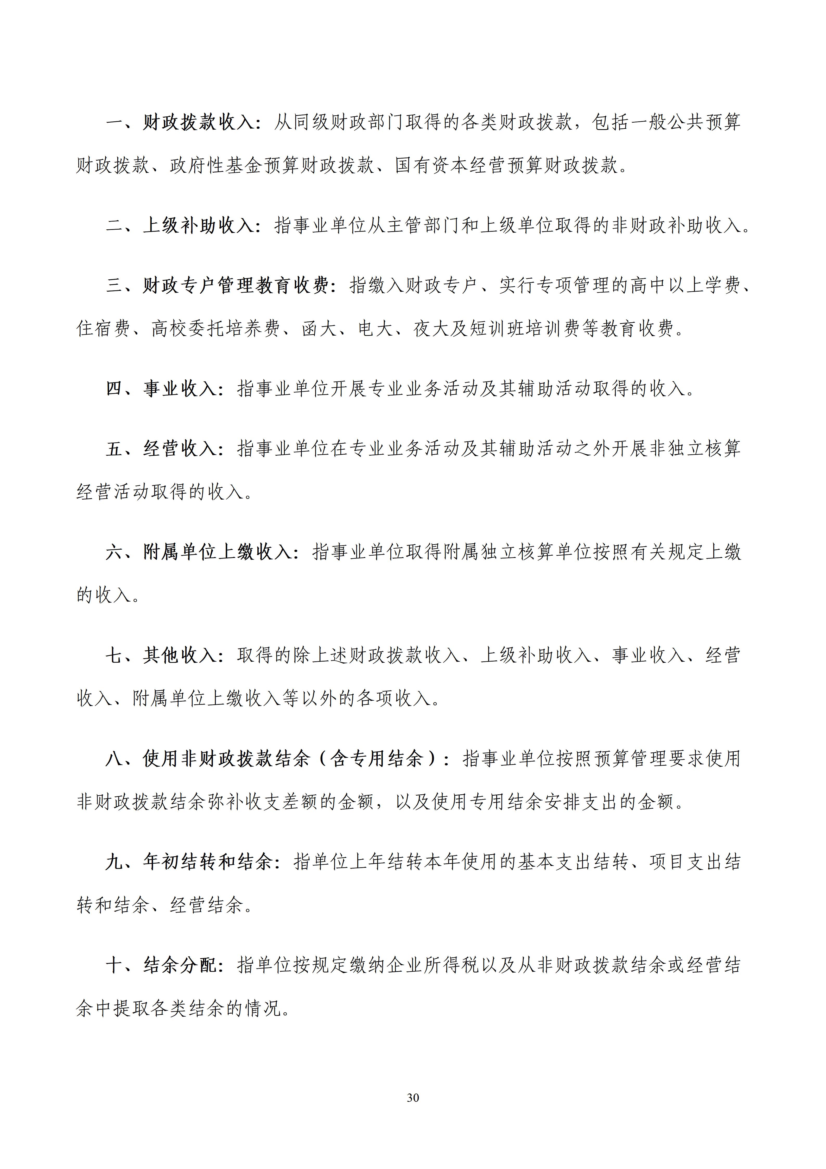
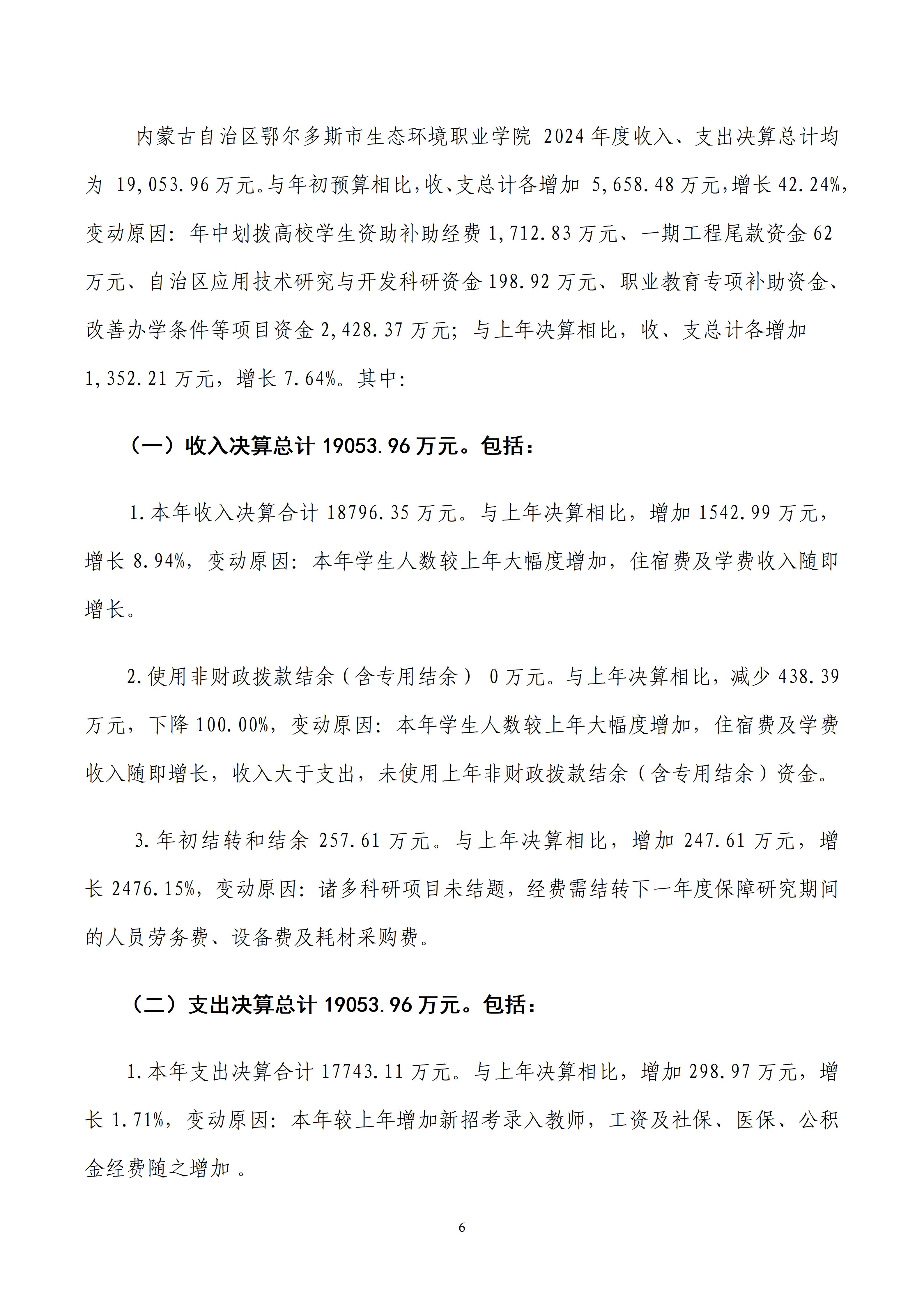
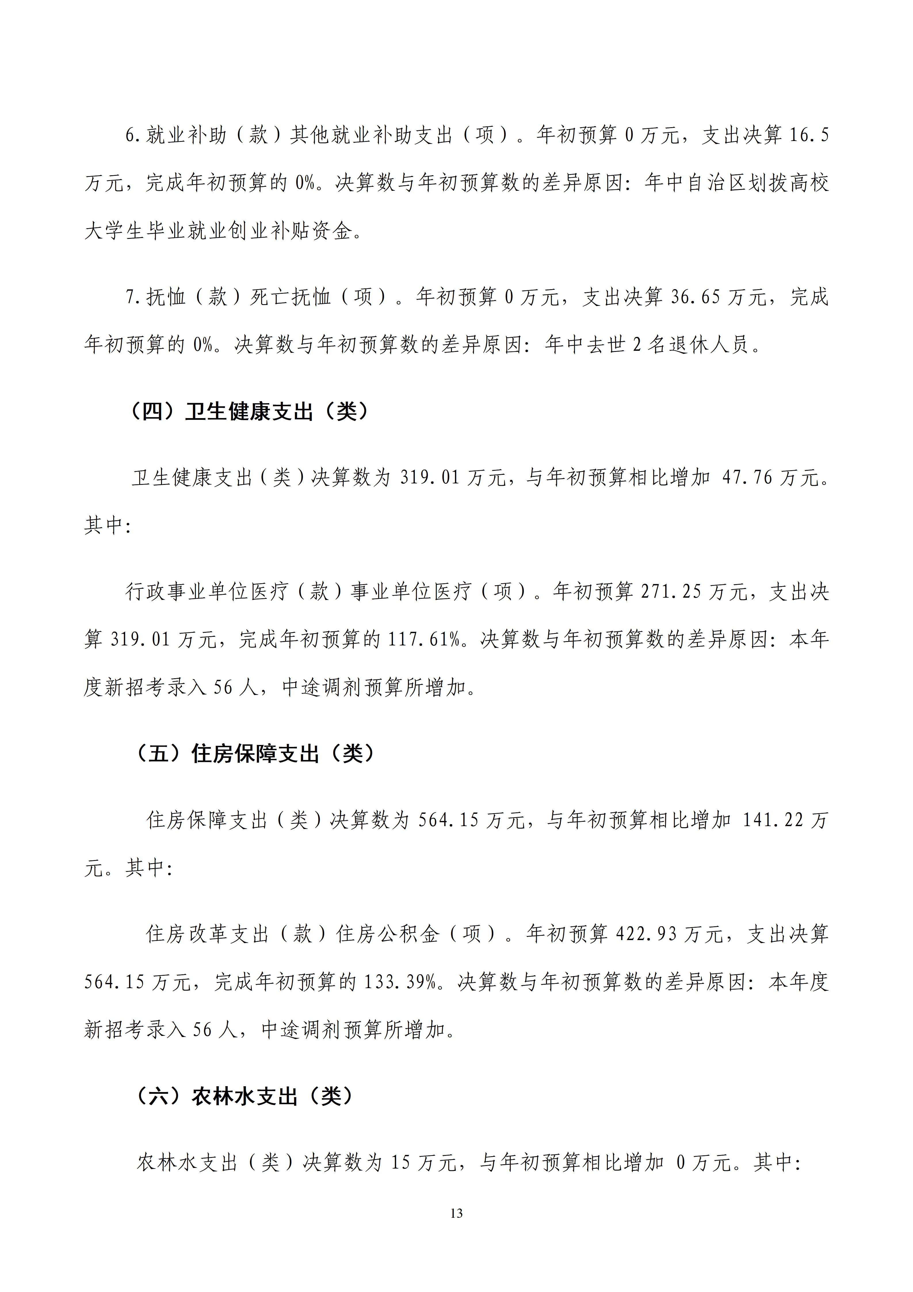
2024年度内蒙古自治区鄂尔多斯生态环境职业学院公开报告
作者: 发布日期:2025-09-24
相关附件
支出决算表.xls
政府性基金预算财政拨款收入支出决算表.xls
一般公共预算财政拨款支出决算表.xls
一般公共预算财政拨款项目支出决算明细表.xls
一般公共预算财政拨款基本支出决算明细表.xls
收入支出决算总表.xls
收入决算表.xls
机关运行经费支出、国有资产占用情况及政府采购支出信息表.xls
国有资本经营预算财政拨款收入支出决算表.xls
财政拨款收入支出决算总表.xls
财政拨款“三公”经费支出决算表.xls