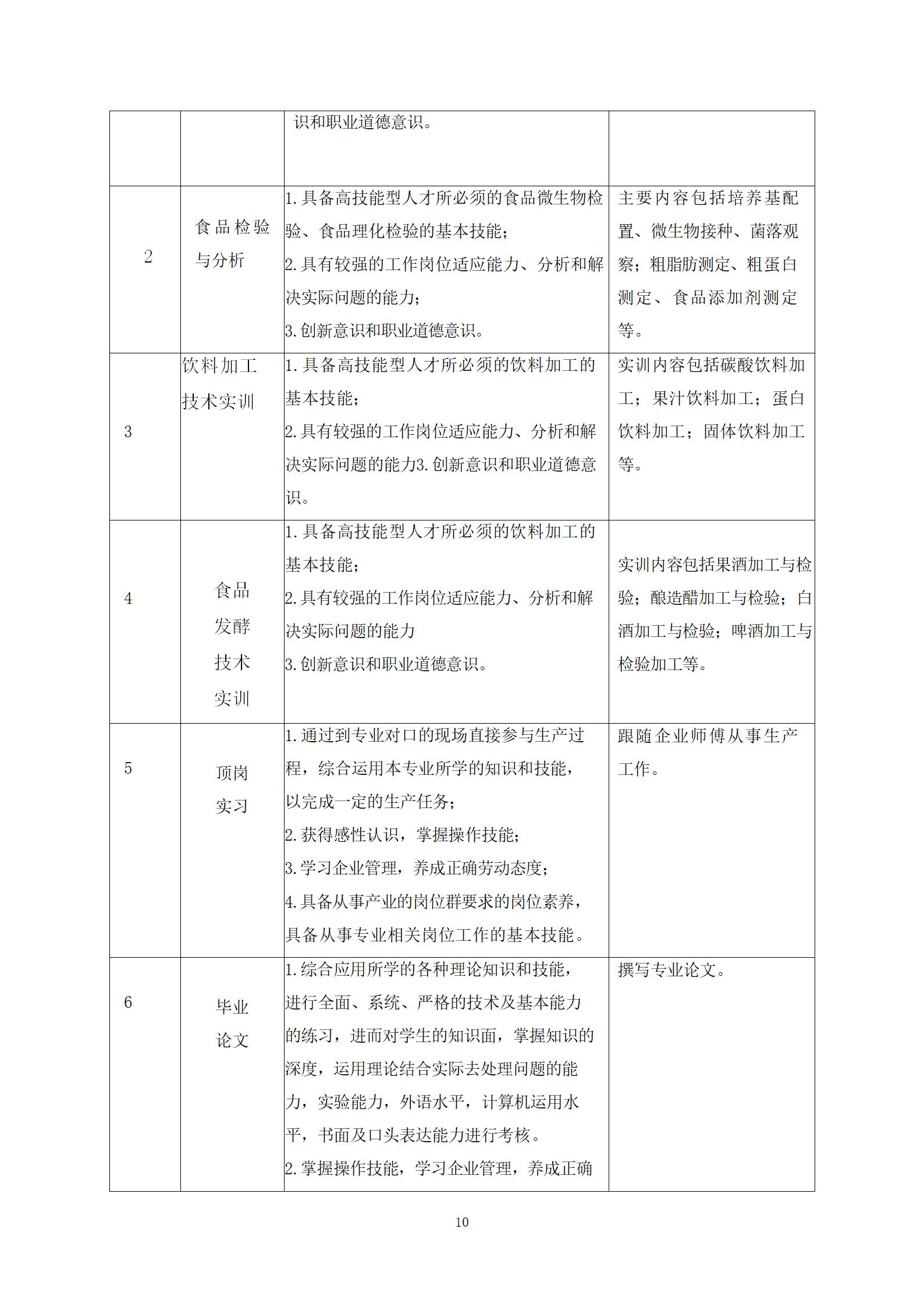
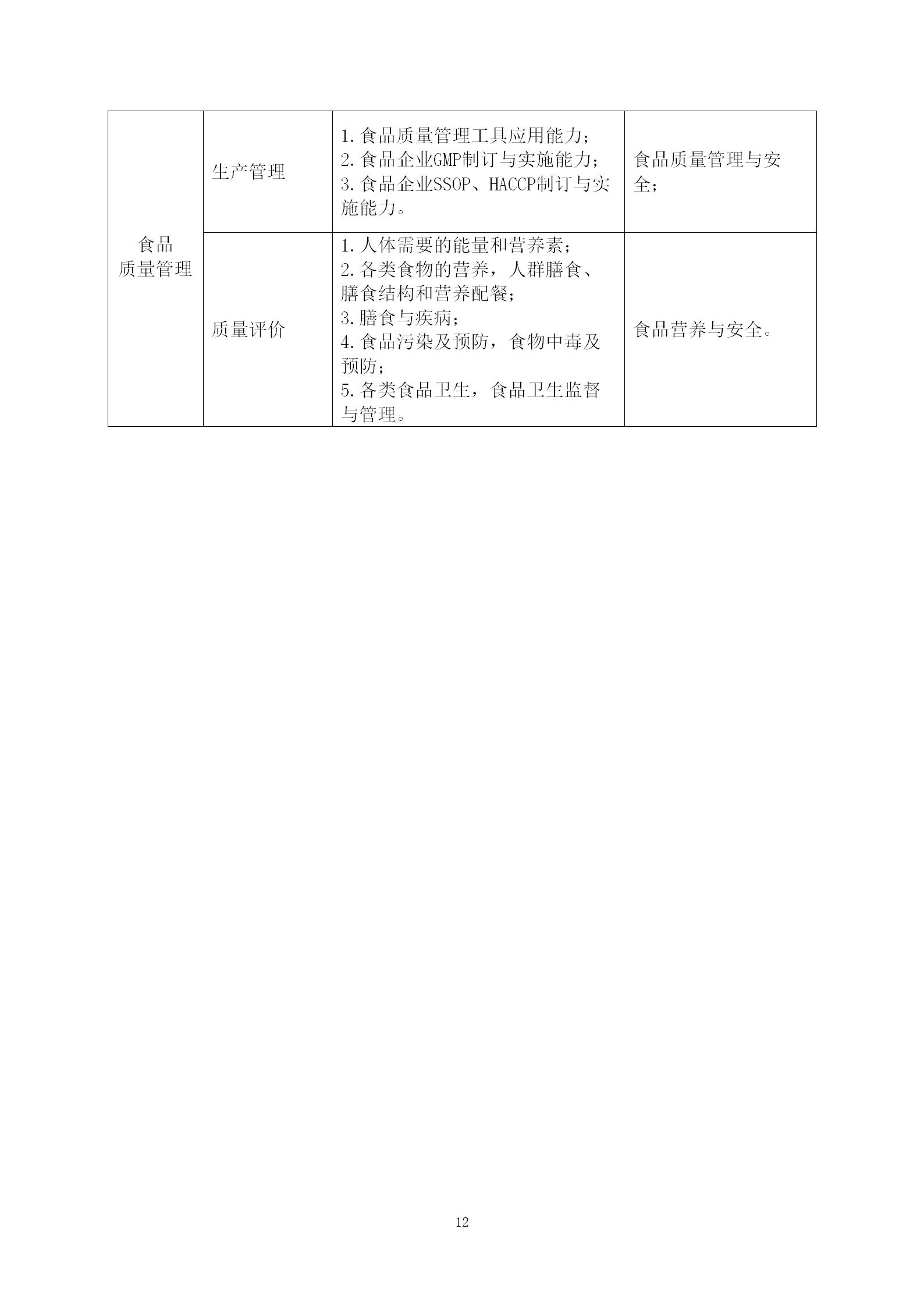
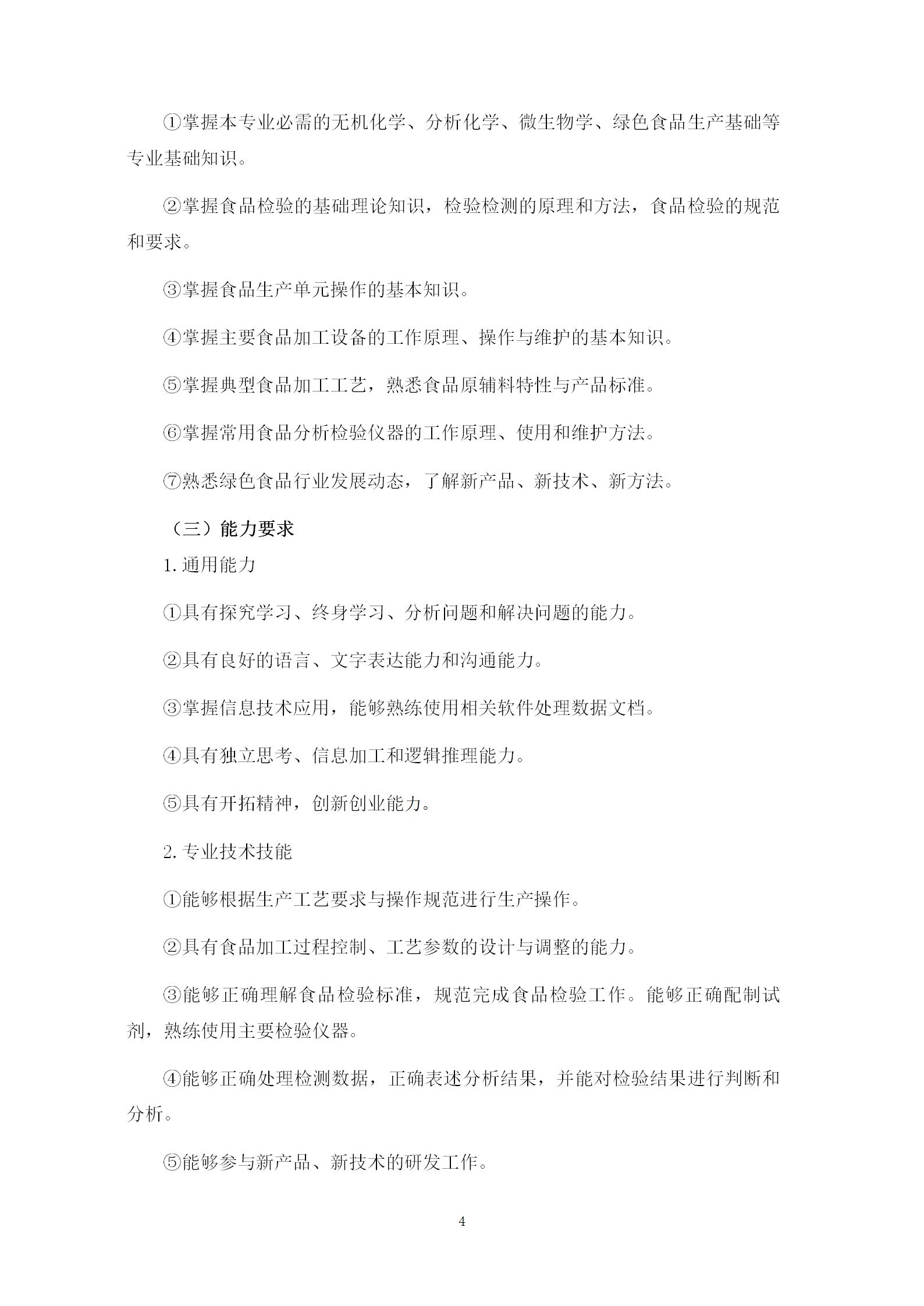
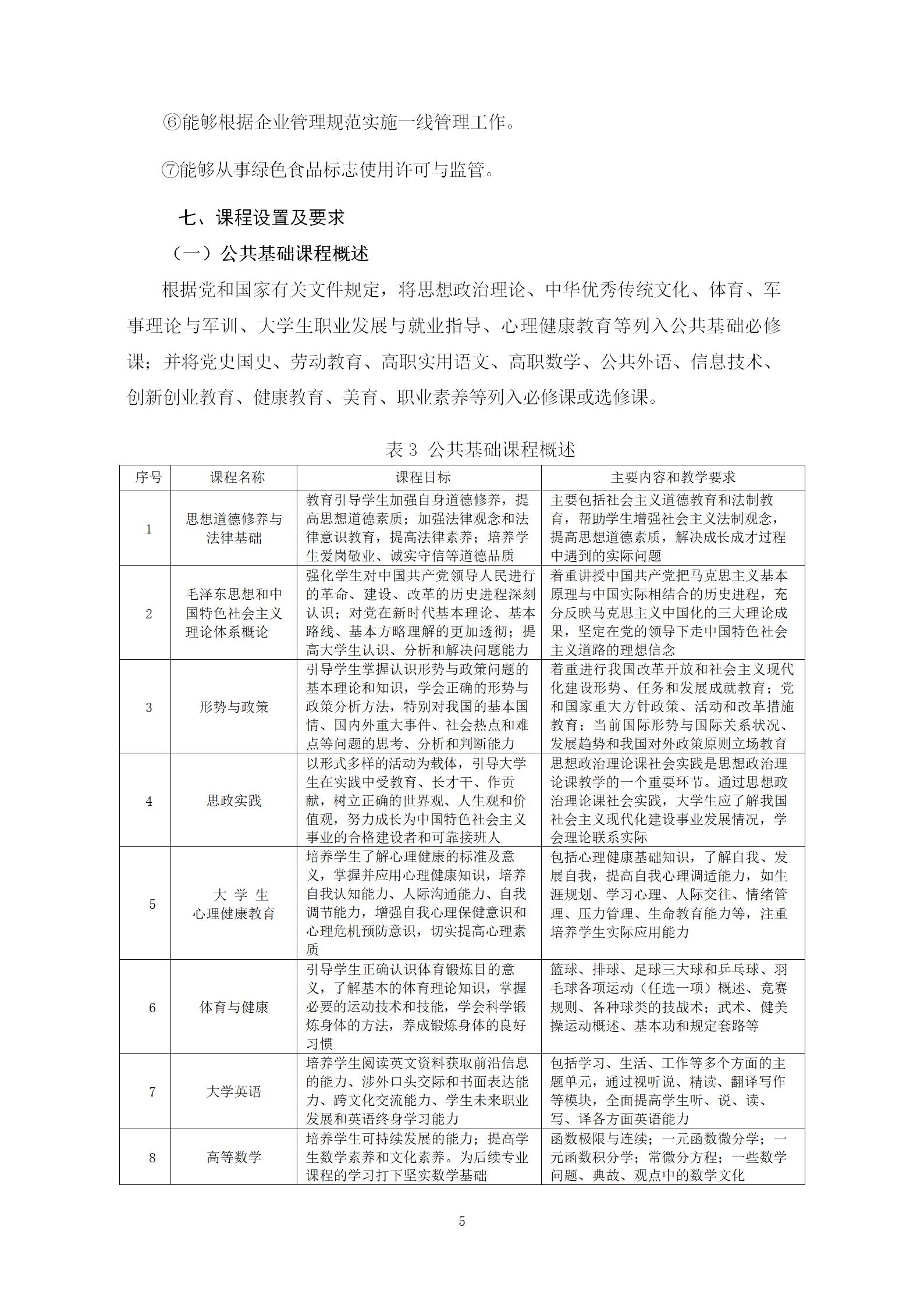
首页
系部概况
学科建设
教学科研
团学工作
基础党建
招生就业
首页
系部概况
系部简介
机构设置
师资力量
名师风采
信息公告
学科建设
动物医学
绿色食品生产与检验
食品加工技术
教学科研
教学资源
实训实习
科研动态
专升本
职业资格认证
团学工作
组织机构
团学活动
志愿服务
社会实践
奖勤助贷
基础党建
支部简介
专栏学习
党风廉政
支部风采
招生就业
招生信息
就业信息
校企合作
校友风采
学校首页
首页
»
学科建设
» 绿色食品生产与检验
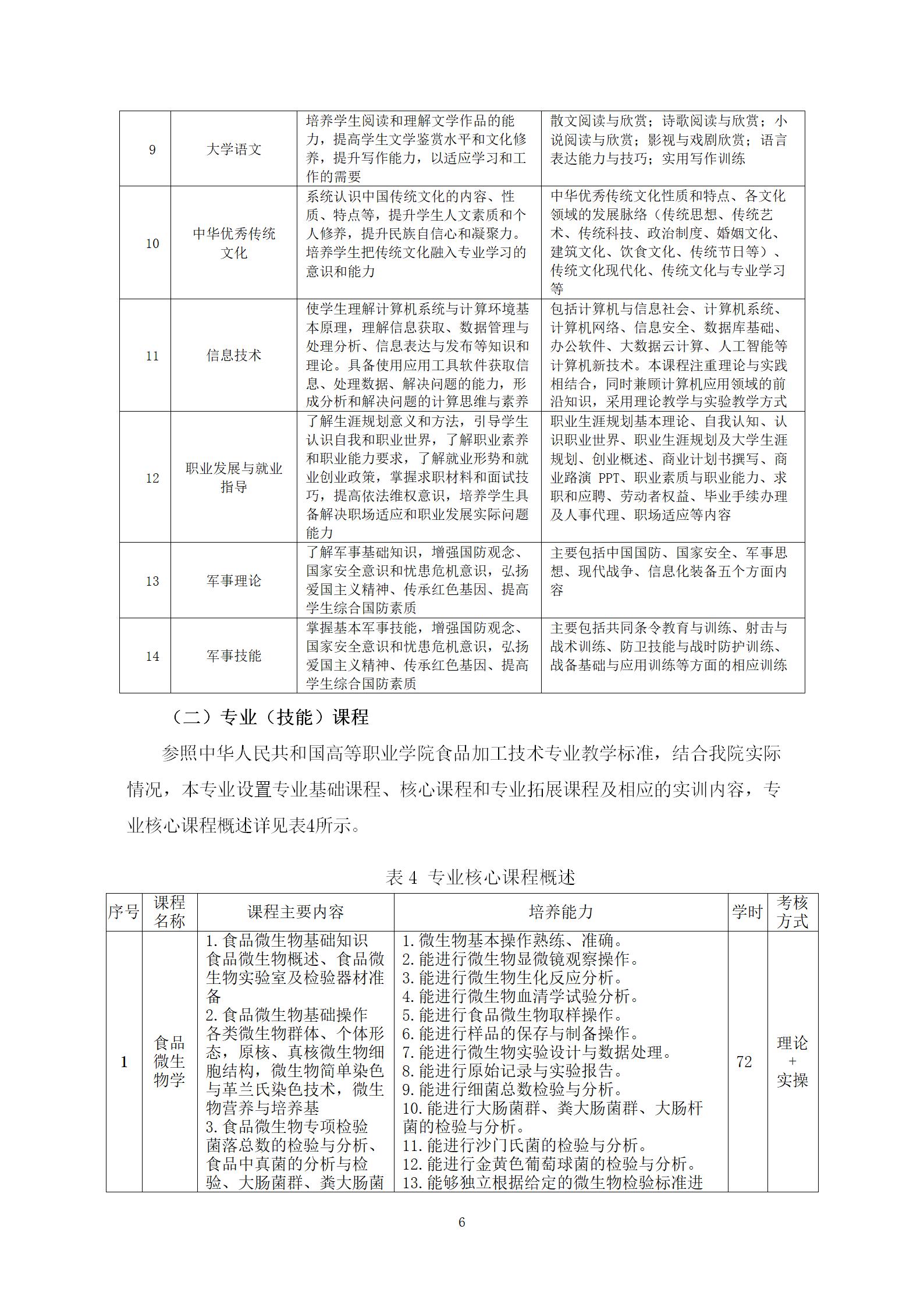
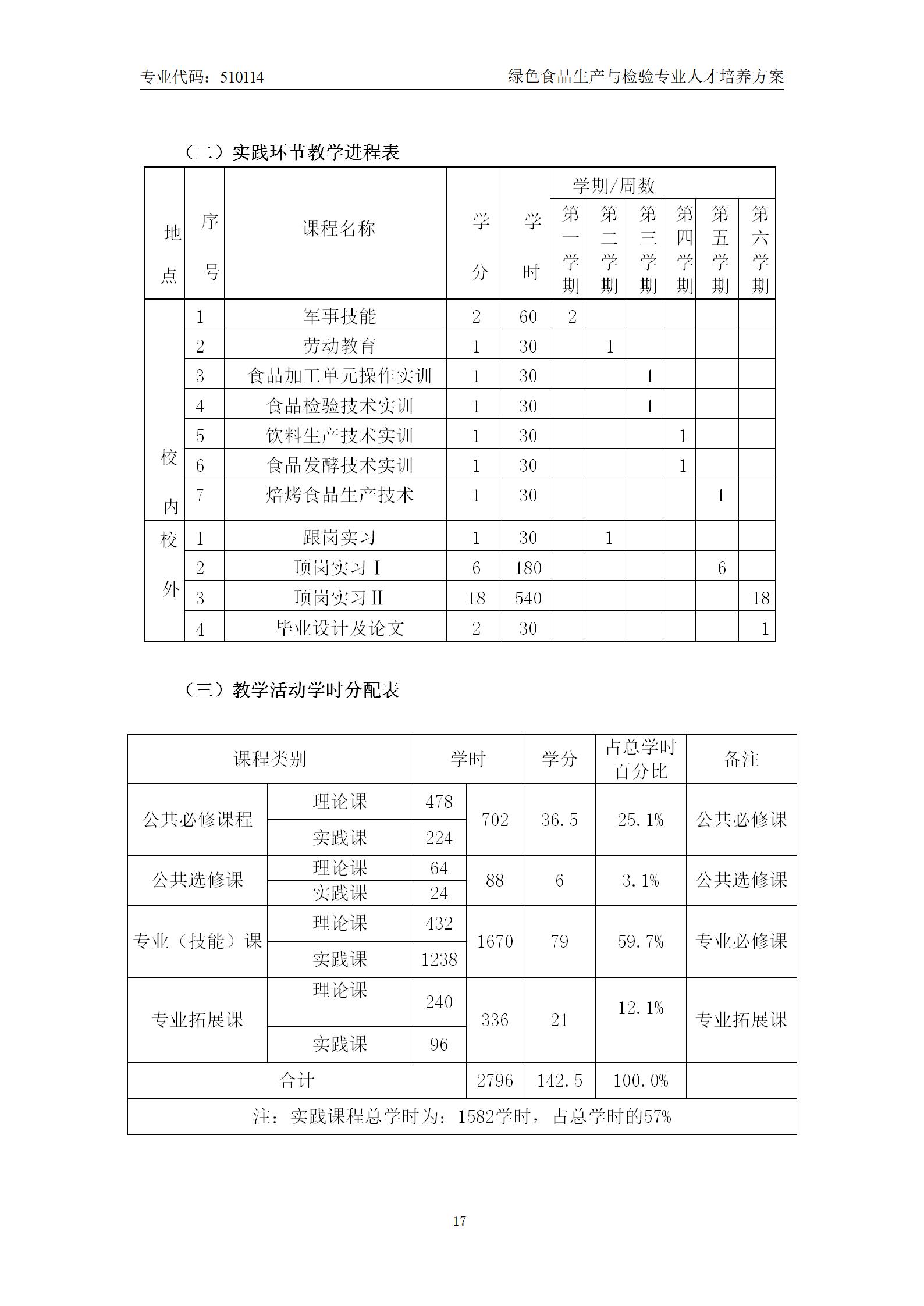
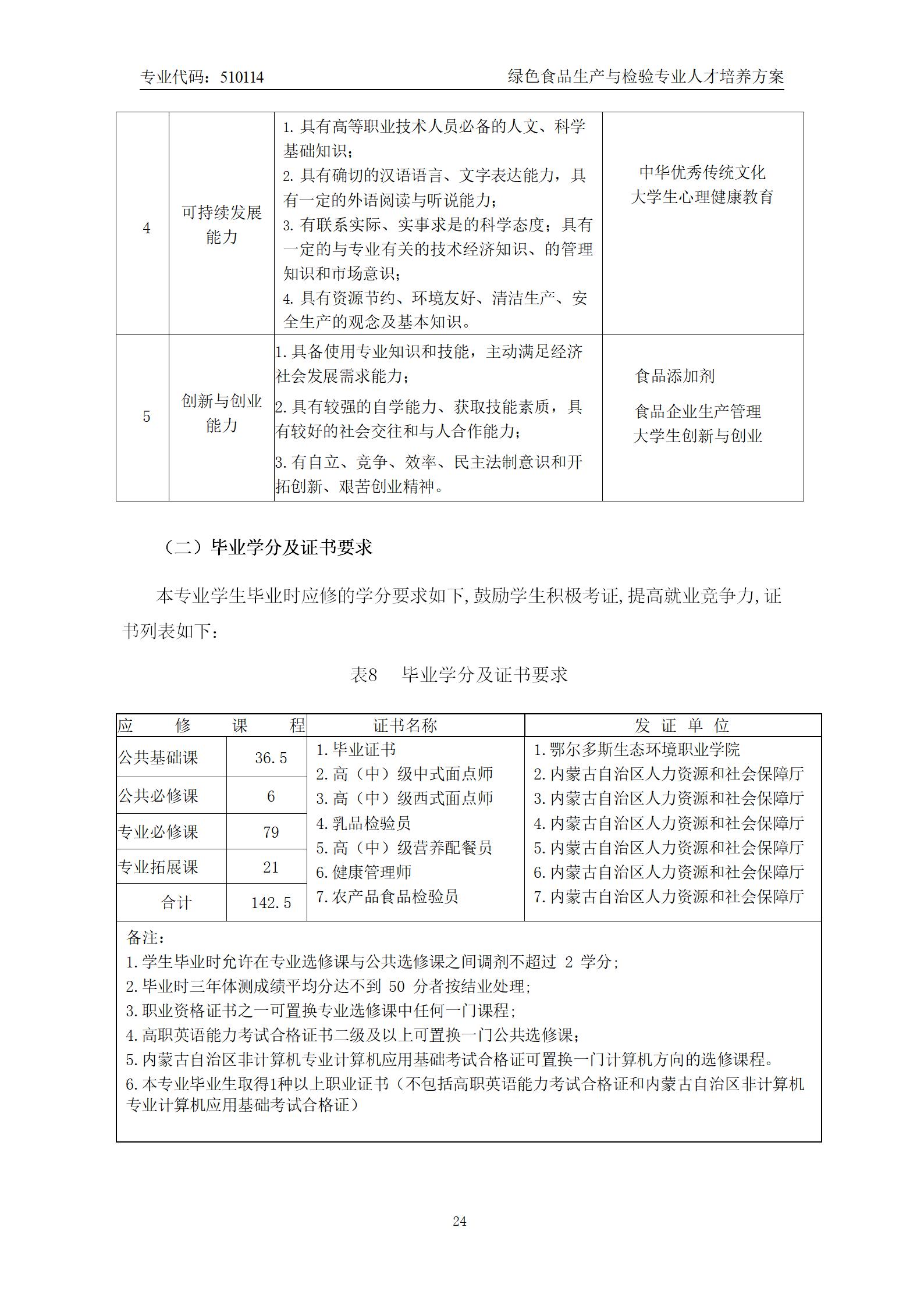
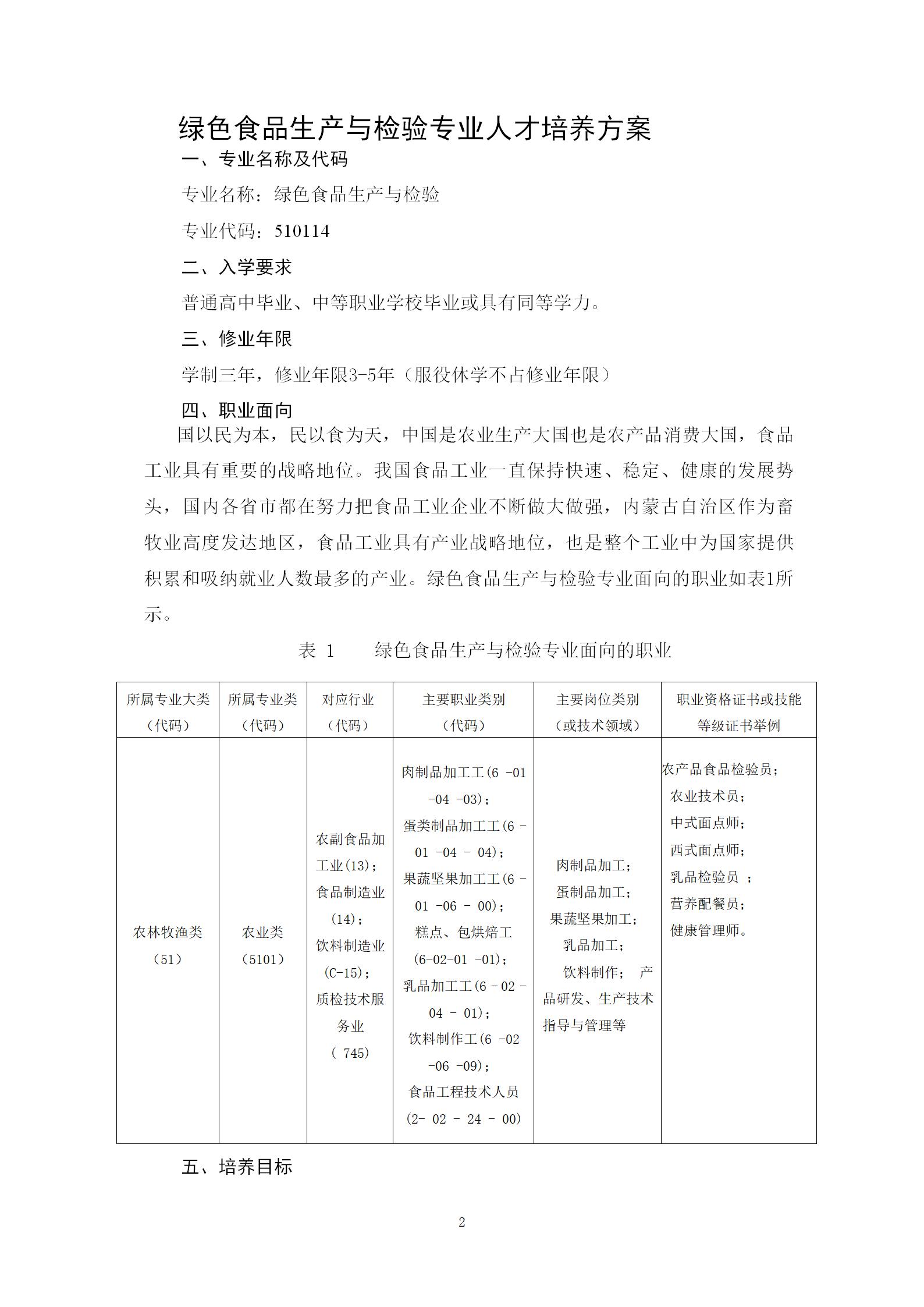
绿色食品生产与检验专业人才培养方案200310
发布日期:2021-03-01
作者:
相关附件
绿色食品生产与检验专业人才培养方案200310.docx