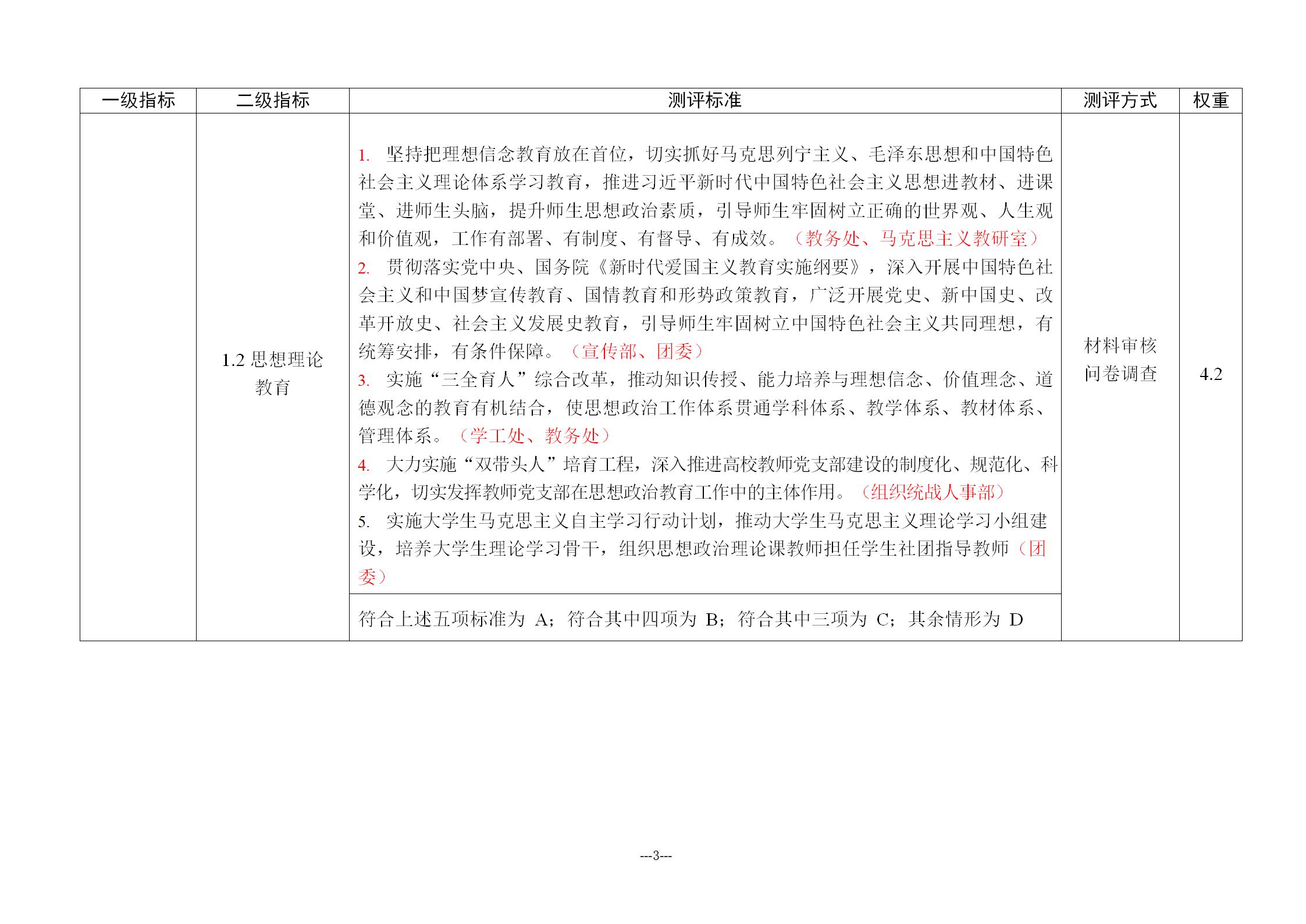
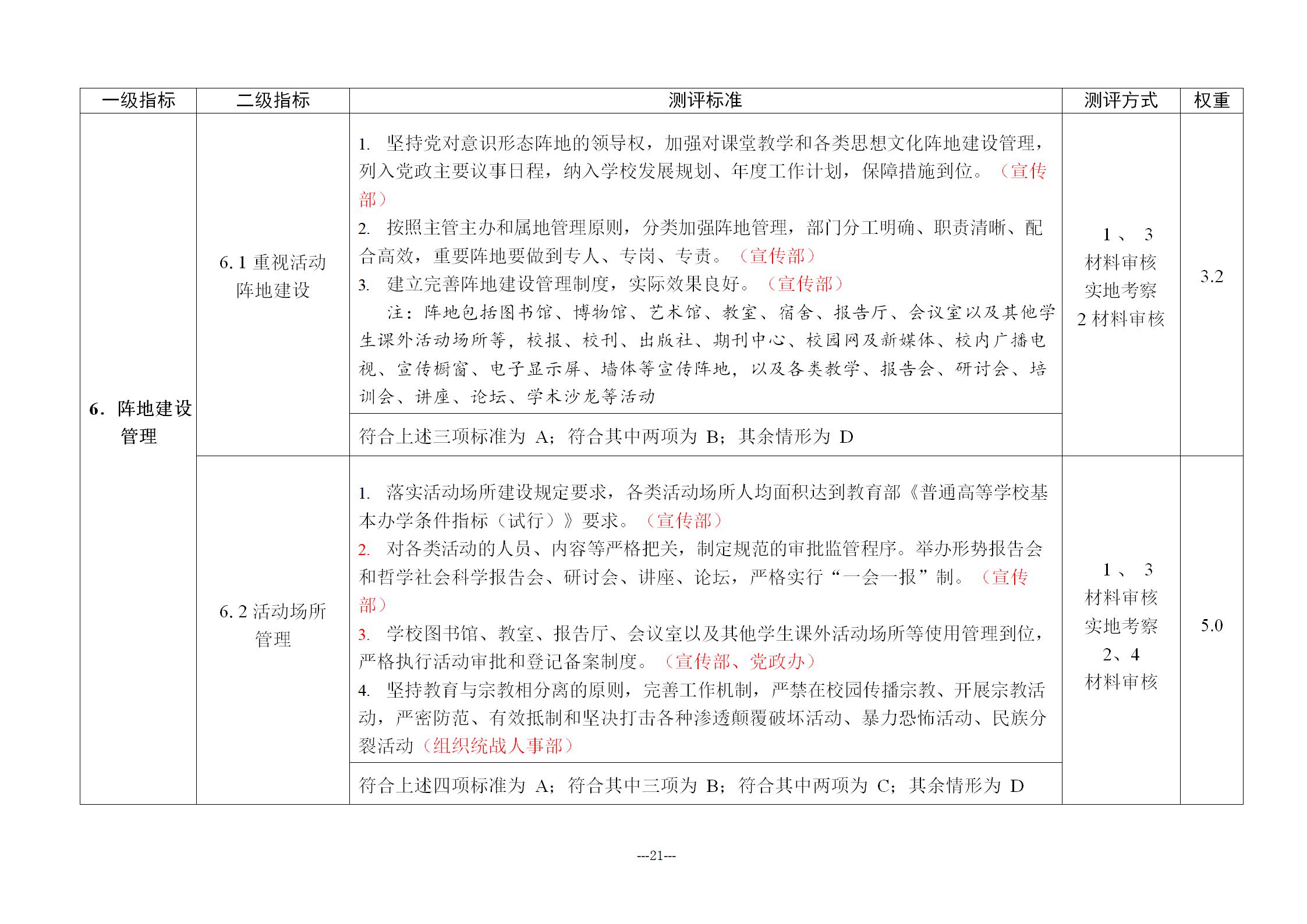
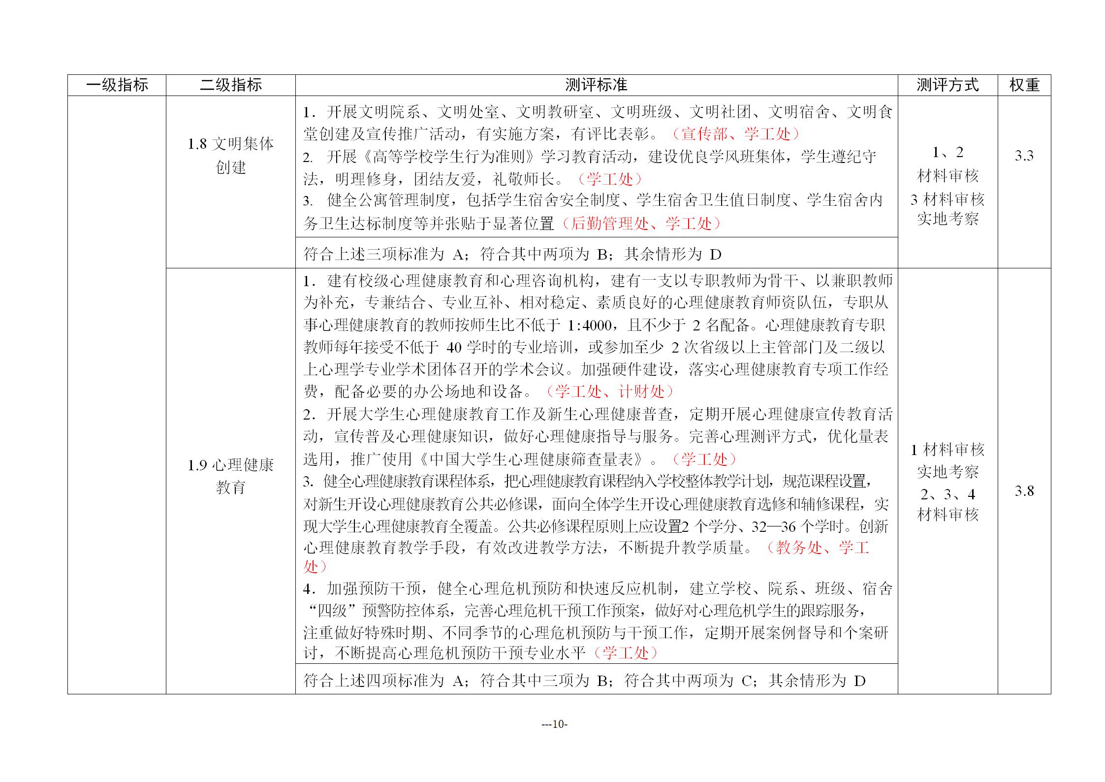
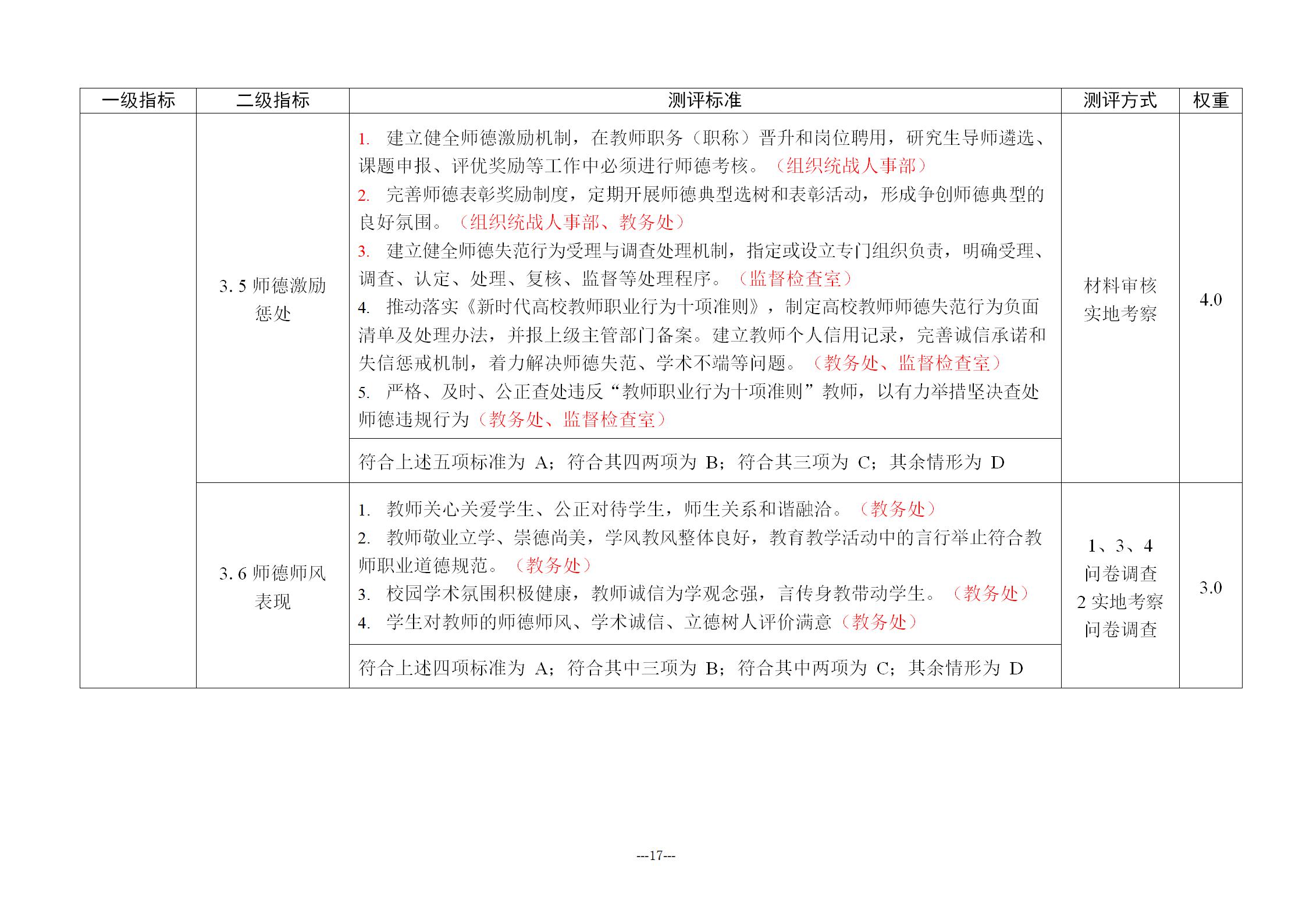
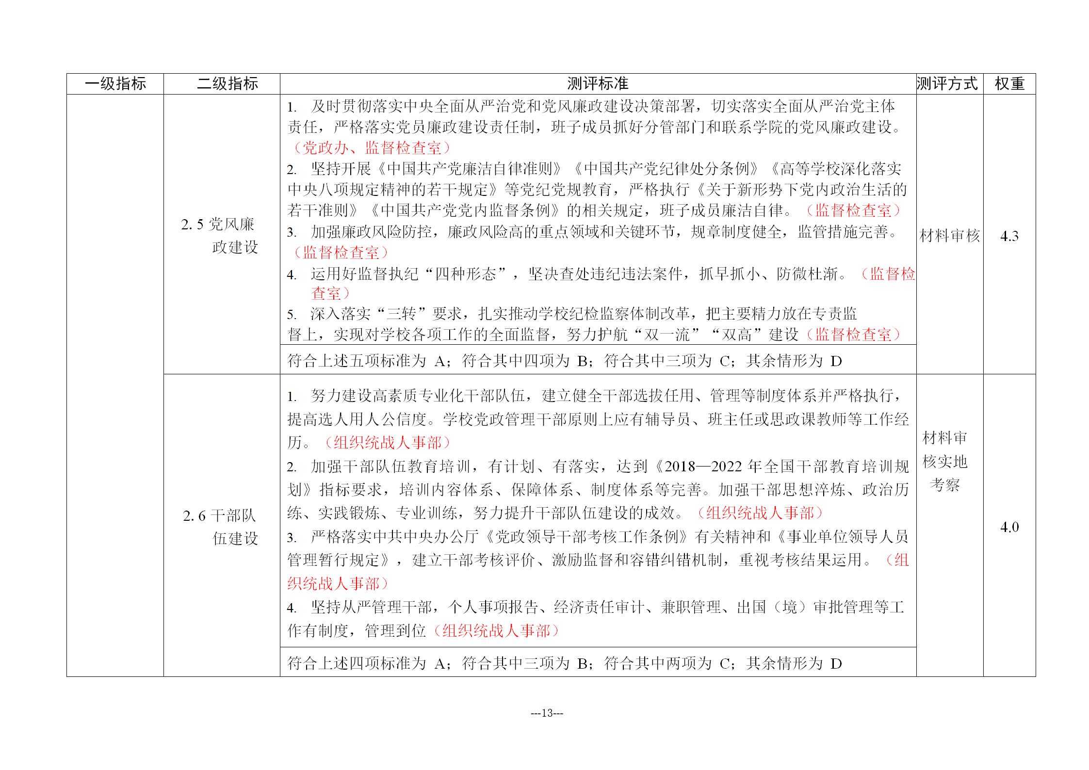
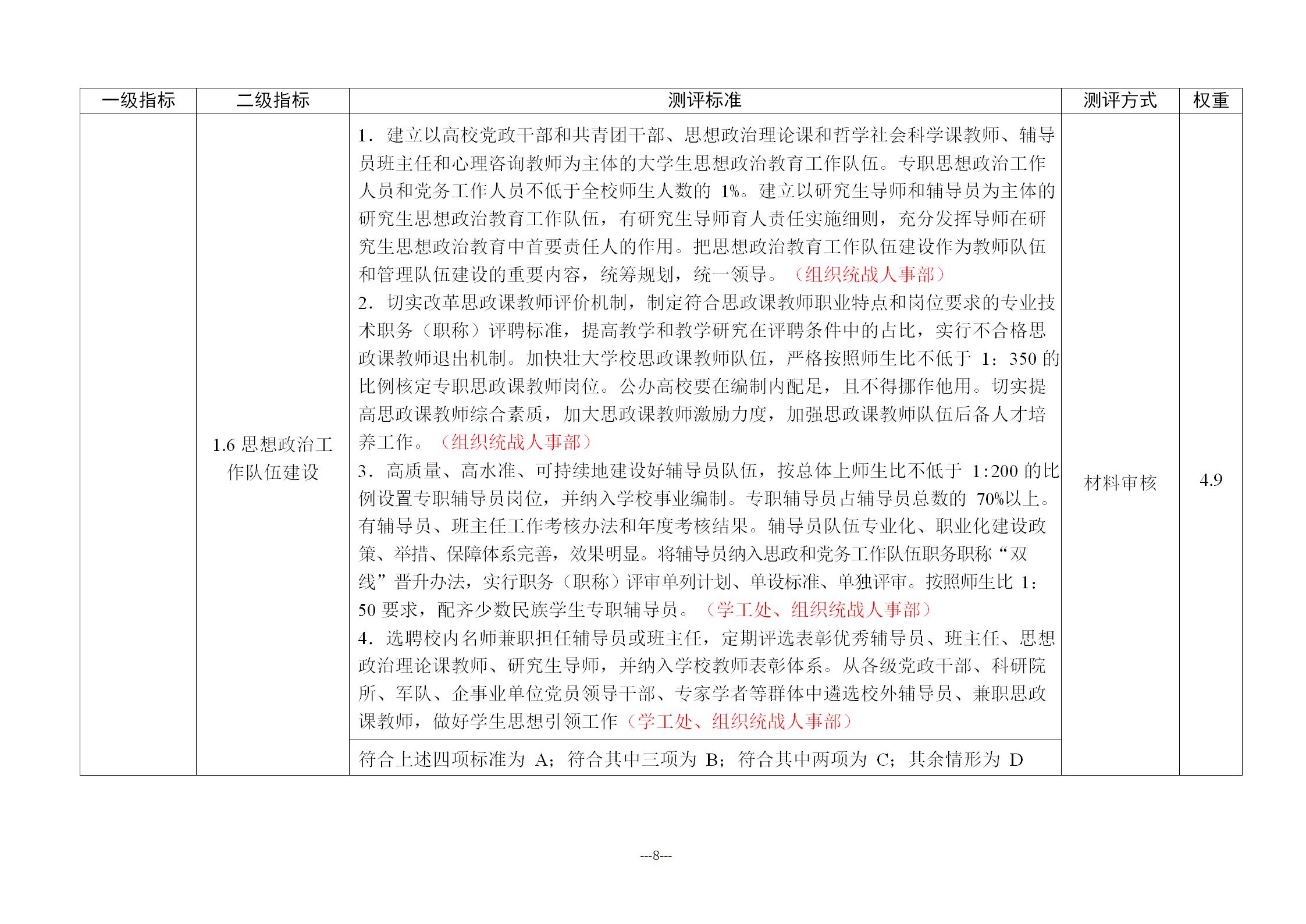
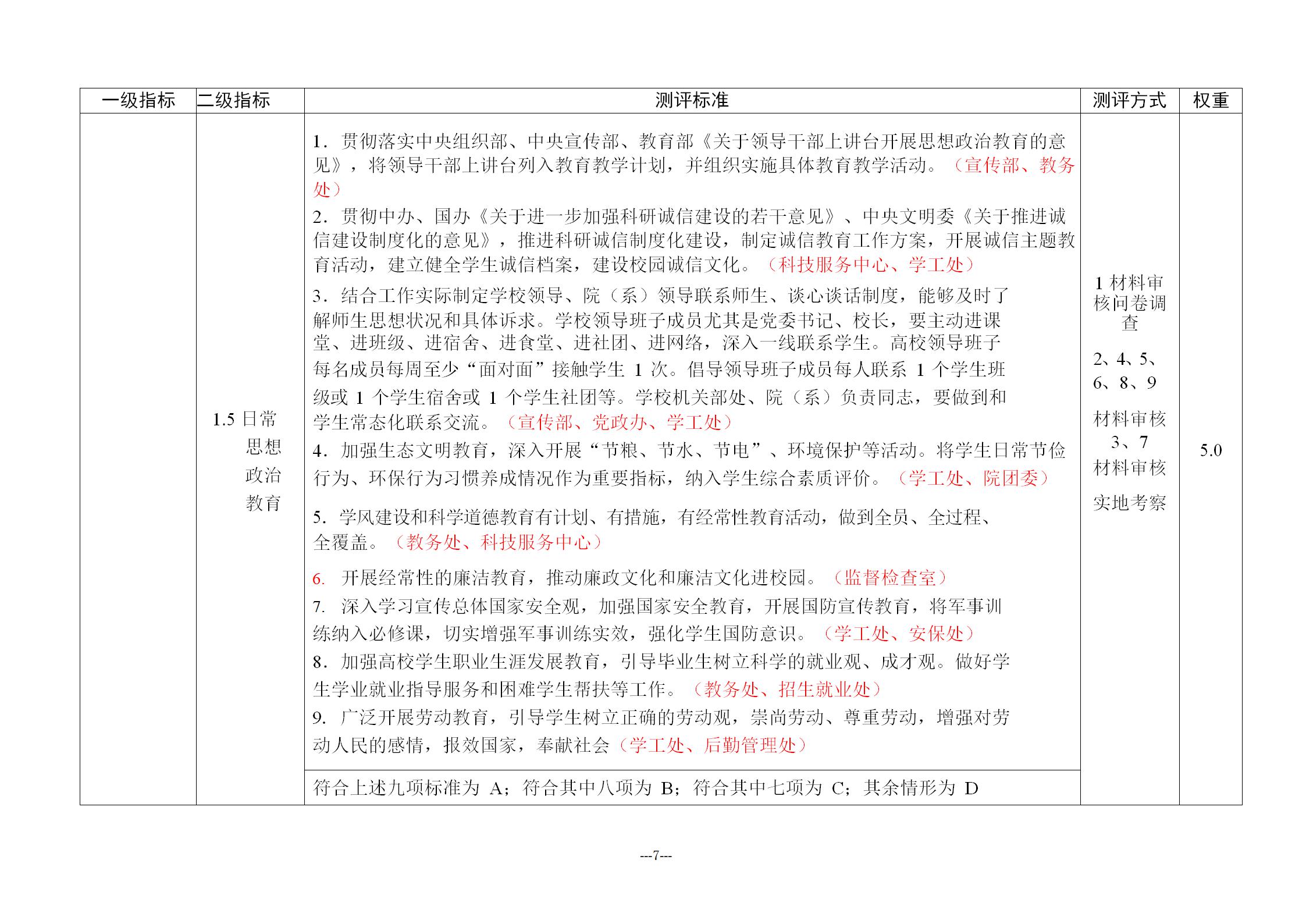
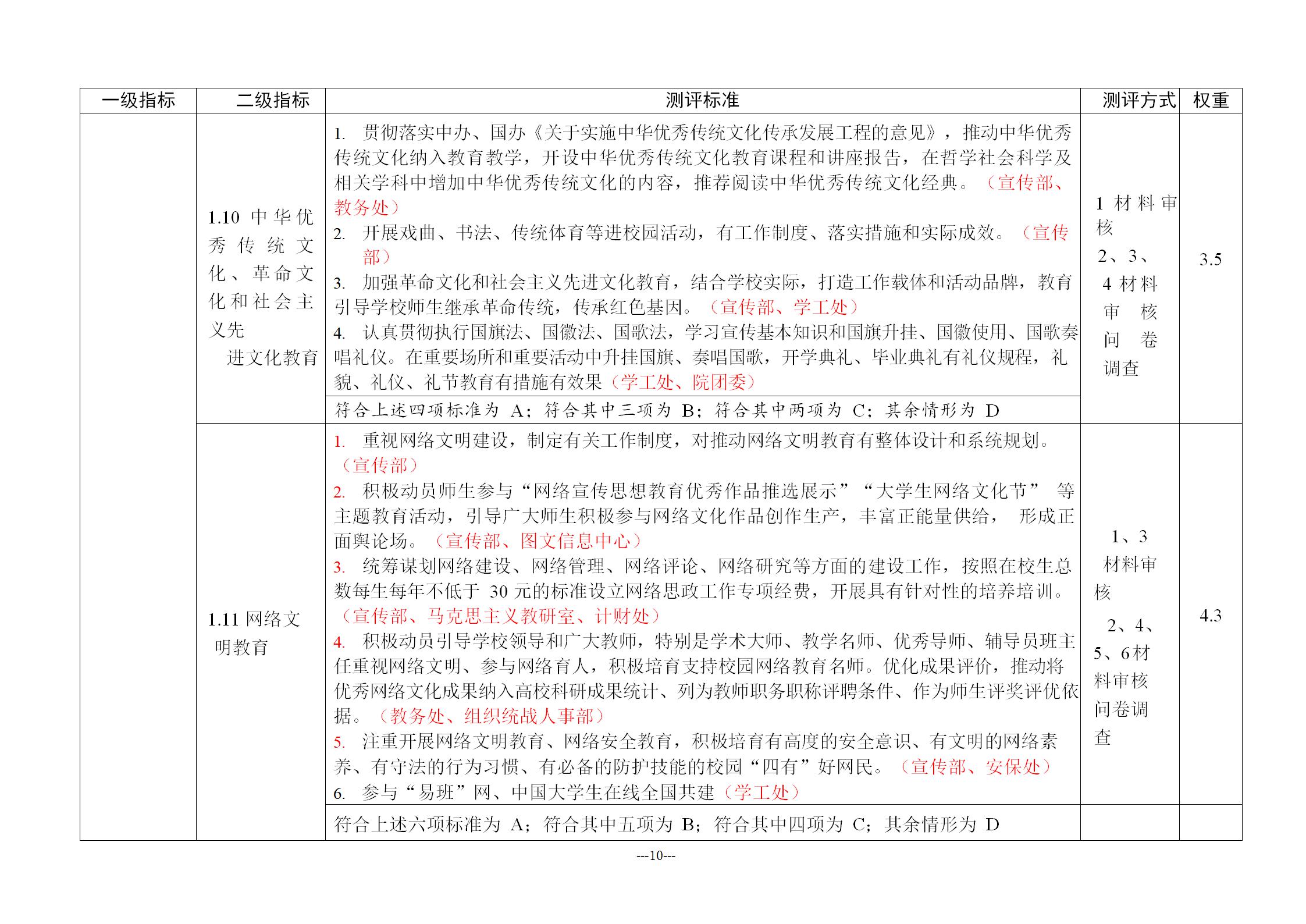
您目前的位置: 首页» 通知公告

全国高校文明校园测评细则