我的生态
|
学生事务
|
信息公开
|
图书馆
|
联系我们
首页
学院概况
学院简介
领导班子
历史沿革
资质荣誉
校园风光
学院文化
校史展厅
校友风采
组织机构
教学科研
教学
科研
课程教学资源
继教中心
部门概况
成人学历教育
非学历培训
职业技能等级认定
政策法规
联系我们
招生就业
高职招生
中职招生
创新创业
高职就业
线上考试
招生就业通知公告
对外合作
鄂尔多斯生态环境职业教育集团
校企合作政策
合作交流
订单培养
企业用工信息
合作企业介绍
合作成果
联系方式
党建工作
纪检监察
监督检查
审查调查
工作动态
政策法规
通报曝光
廉政文化
信访举报
纪委制度建设
友情链接
VR-廉政展厅
党员大会
双高专题
OA办公
师生服务
师生服务
院长信箱
首页
学院概况
+
学院简介
领导班子
历史沿革
资质荣誉
校园风光
学院文化
校史展厅
校友风采
组织机构
教学科研
+
教学
科研
课程教学资源
继教中心
+
部门概况
成人学历教育
非学历培训
职业技能等级认定
政策法规
联系我们
招生就业
+
高职招生
中职招生
创新创业
高职就业
线上考试
招生就业通知公告
对外合作
+
鄂尔多斯生态环境职业教育集团
校企合作政策
合作交流
订单培养
企业用工信息
合作企业介绍
合作成果
联系方式
党建工作
纪检监察
+
监督检查
审查调查
工作动态
政策法规
通报曝光
廉政文化
信访举报
纪委制度建设
友情链接
VR-廉政展厅
党员大会
双高专题
OA办公
师生服务
+
师生服务
院长信箱
我的生态
|
学生事务
|
信息公开
|
图书馆
|
联系我们
新闻中心
学院新闻
通知公告
管理公告
考核公告
招投标公告
招聘公告
其他公告
招生信息
高职招生
中职招生
继续教育招生
首页
-
新闻中心
-
通知公告
-
招投标公告
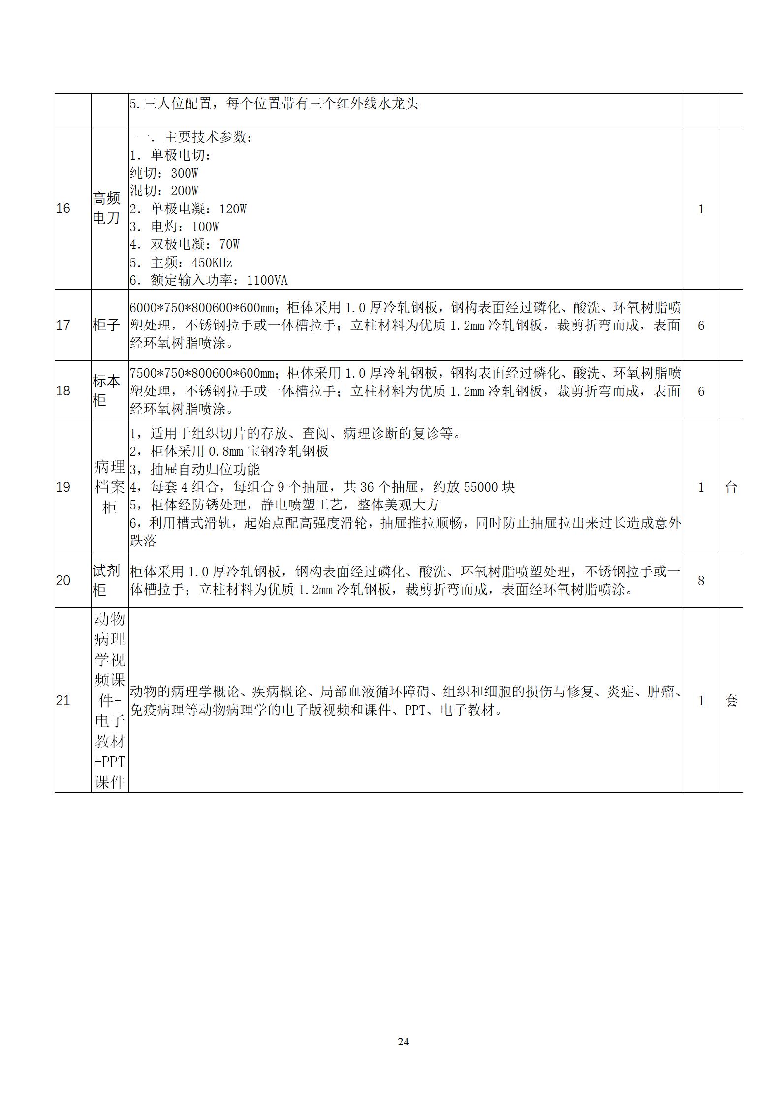
鄂尔多斯生态环境职业学院动物医学实验室 设备采购项目
发布日期:2021-01-06
附件:
动物医学实验室(4).doc
分享到: